版权所有:青岛恒星科技学院
鲁公网安备 37021302000023 号
备案号1:鲁ICP备09059641号-17
备案号2:鲁ICP备20007371号-1
备案号3:鲁ICP备09059641号-23
备案号4:鲁ICP备09059641号-22
上传时间: 2022-08-23 浏览:0人
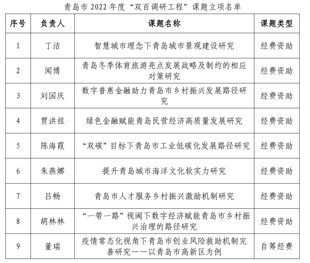
日前,青岛市“双百调研工程”领导小组办公室公布了“双百调研工程”2022年度课题立项名单,我校获批课题立项9项,其中,经费资助课题8项、自筹经费课题1项,位居青岛市同类高校首位,资助类课题每项获批经费支持10000元。

此次立项数量和质量创新高,既是全体教师潜心研究的成果,也是学校重视培养教师科研能力的结果。近年来,学校与各学院上下连动,合力并发,不断加大科研立项全过程培训力度,提升科研服务和管理水平,推动学校教师科研创新能力持续提升,力争在高水平课题立项、高质量科研成果方面取得新突破。
(编辑:徐伟 初审:贾金龙 复审:邬莹莹)