上传时间: 2022-08-19 浏览:0人
新生报到指南
新学期 新起点 新梦想 新征程
亲爱的2022级同学:
大家好,祝贺并欢迎你成为青岛恒星科技学院大家庭的新成员!为了帮助大家顺利入学,现将有关入学报到的事项通知如下,请提前做好准备,按时报到。

线上注册
特别提醒:
2022级新生请在开学报到前,根据通知书里发放的报到须知单页操作步骤,完成线上注册。
如出现“登录异常/查无此学生信息”等异常情况,请联系招生处:0532-86667370。
入校前准备
1.新生完成线上注册、缴费后,系统将产生新生校号,微信扫描“青岛恒星科技学院办公平台”二维码完成健康信息提报。(具体操作步骤如下所示)




2.请2022级新生遵守各学院通知的“开学前原则上不离开居住地”的规定,务必完成每日返校前安全日报提交,报到时凭入学通知书+健康绿码+行程码+48小时内核酸检测阴性报告+测体温入校,家长一律不允许入校。
3.境外、中高风险地区旅居史的暂不报到;中高风险地区所在地市低风险地区的提前3天向社区和学校报批,并持48小时内核酸检测阴性证明报到(亦可根据当地疫情防控要求向学院申请暂缓报到)。
4.2022级新生应在当地完成新冠病毒疫苗接种,各学院做好进一步督促工作,实现“应接尽接”。
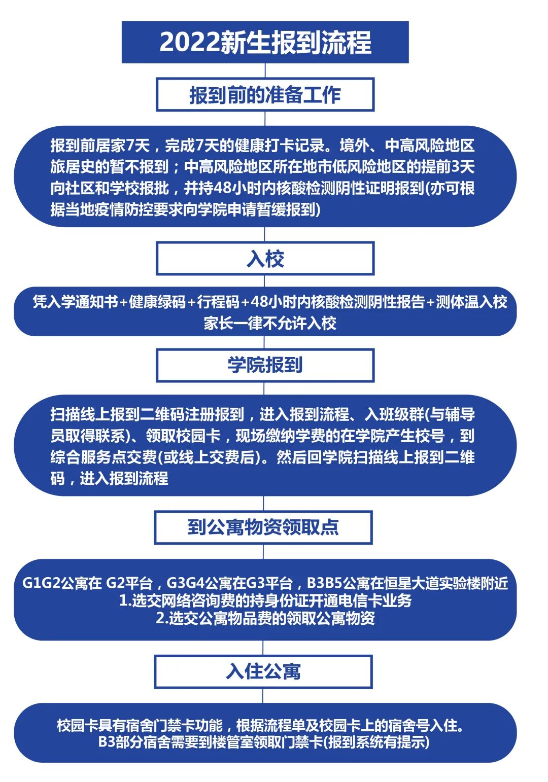
新生报到流程
报到时间
2022级新生按以下时间报到
突发情况另行通知
本科学生:
8月20日 7:00至22:00
专科、专升本(两年制)学生:
8月21日 7:00至22:00
报到地点
青岛市李沧区九水东路588号
青岛恒星科技学院(南门)

乘车路线、接站信息
私家车:山东省青岛市李沧区九水东路588号青岛恒星科技学院(可点击下方地图进行导航)
青岛恒星科技学院位置:

山东省青岛市李沧区九水东路588号
青岛火车站、青岛火车北站、青岛四方长途汽车站:报到当天抵达车站后可乘坐学校大巴车。
青岛胶东国际机场:到达机场后根据接站老师指引乘坐地铁8号线抵达北站,然后统一乘坐学校大巴车到校。
接站时间:6:30-22:00(如有特殊情况请与下方对应接站老师提前联系)
接站负责人:

接站登记:
(有需求的同学请扫码登记接站信息)




报到流程

新生报到(学生端)
新生报到操作手册:报到流程总体分为 6 步(缴费情况、人脸图片采集、校园卡制作、网络资讯、住宿办理、公寓用品)详细流程扫描下方二维码查看。


学院副院长联系电话:
(编辑:徐伟 初审:贾金龙 复审:邬莹莹)